News

@nature
nature.com > articles > d41586-026-00308-2

Now is not the time to defund human fetal tissue research

Now is not the time to defund human fetal tissue research4+ hour, 30+ min ago   (428+ words) When the US National Institutes of Health (NIH), the world's largest funder of biomedical research, announced on 22 January that it would stop funding most research involving human fetal tissue, many scientists were dismayed by both the timing and the reasoning....

Nature
nature.com > articles > s41372-026-02565-5

Prenatal workshop and support groups for parents of children who will come to the NICU - Journal of Perinatology

Prenatal workshop and support groups for parents of children who will come to the NICU - Journal of Perinatology10+ hour, 34+ min ago   (914+ words) Journal of Perinatology (2026)Cite this article Evaluate the impact of prenatal workshops for parents whose baby would be admitted to the NICU because of prematurity or congenital anomalies. The workshop was developed and optimized in a needs assessment and pilot…...

Nature
nature.com > articles > s41593-025-02187-8

Infants have rich visual categories in ventrotemporal cortex at 2 months of age - Nature Neuroscience

Infants have rich visual categories in ventrotemporal cortex at 2 months of age - Nature Neuroscience1+ day, 9+ hour ago   (1717+ words) Ayzenberg, V. & Behrmann, M. Development of visual object recognition. Nat. Rev. Psychol. 3, 7390 (2024). Grill-Spector, K. & Malach, R. The human visual cortex. Annu. Rev. Neurosci. 27, 649677 (2004). Kanwisher, N. & Dilks, D. D. The functional organization of the ventral visual pathway in humans. in The New Visual Neurosciences (eds Chalupa, L. M. & Werner, J. S.) 733748 (MIT…...

Nature
nature.com > articles > s41593-025-02198-5

Studying infant vision in the scanner and in silico reveals the richness of early brain function - Nature Neuroscience

Studying infant vision in the scanner and in silico reveals the richness of early brain function - Nature Neuroscience1+ day, 18+ hour ago   (219+ words) Determining what infants recognize in the things they see has been difficult. Using brain imaging and deep neural networks, we found that in 2-month-old infants the visual system represented not only how things looked but also what category they belonged…...

Nature
nature.com > articles > s44355-026-00054-2

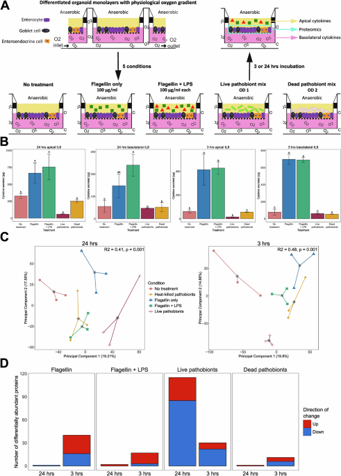
Optimising the induction of inflammation within preterm infant-derived intestinal epithelial organoids - npj Gut and Liver

Optimising the induction of inflammation within preterm infant-derived intestinal epithelial organoids - npj Gut and Liver1+ day, 20+ hour ago   (1752+ words) npj Gut and Liver volume3, Articlenumber:5 (2026) Cite this article Preterm infants are born Organoid media were made as previously described by Stewart et al.6. Complete Media Growth Factor negative (CMGF): 500ml Advanced DMEM/F12, 5ml GlutaMAX 100, 5ml HEPES 1M. High Wnt medium in a volume of…...

Nature
nature.com > articles > s44294-025-00103-w

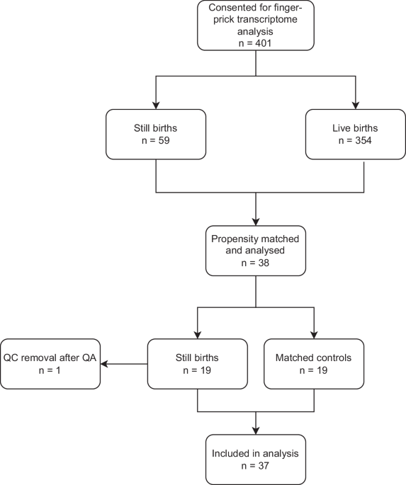
Finger-prick transcriptomic profiling in northern Nigeria reveals a muted maternal systemic response in stillbirth - npj Women's Health

Finger-prick transcriptomic profiling in northern Nigeria reveals a muted maternal systemic response in stillbirth - npj Women's Health1+ day, 20+ hour ago   (1054+ words) npj Women's Health volume4, Articlenumber:8 (2026) Cite this article RNA yield and quality metrics from the 50l Minivette protocol are summarized in Table 1. The RNA concentrations ranged from 2 to 26ng/l, with integrity values between 5.5 and 8.0. All samples met the established quality assurance thresholds,…...

Nature
nature.com > articles > s41440-026-02556-1

Postpartum cardio-obstetrics rehabilitation program for women after hypertensive pregnancy: A single-arm proof-of-concept study - Hypertension Research

Postpartum cardio-obstetrics rehabilitation program for women after hypertensive pregnancy: A single-arm proof-of-concept study - Hypertension Research6+ day, 21+ hour ago   (1506+ words) Regarding educational workshops, participants attended sessions delivered by members of the CJJG team that addressed key postpartum health topics, including nutrition, physical activity, and sleep hygiene. At the initial visit, they also received a printed leaflet outlining evidence-based physical activity…...

Nature
nature.com > articles > s41380-025-03430-1

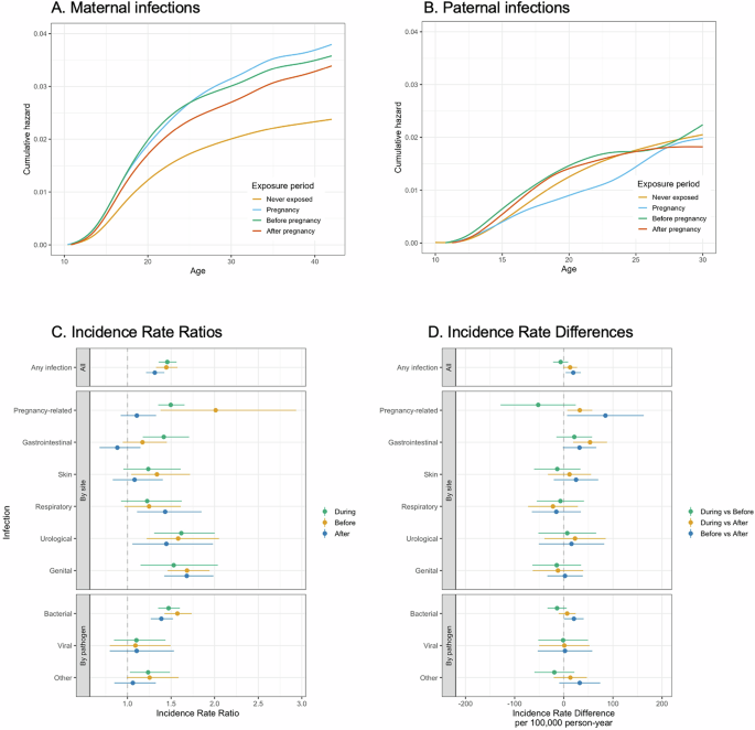
Association between maternal infections during pregnancy and offspring suicide risk: A national cohort study - Molecular Psychiatry

Association between maternal infections during pregnancy and offspring suicide risk: A national cohort study - Molecular Psychiatry1+ week, 3+ day ago   (1474+ words) Data from this study are accessible to authorized researchers only. Chen Y-Y, Gunnell D, Lu C-L, Chang S-S, Lu T-H, Li C-Y. Perinatal risk factors for suicide in young adults in Taiwan. Int J Epidemiol. 2013;42:13819. Mittendorfer-Rutz E, Rasmussen F, Wasserman…...

@nature
nature.com > articles > d41586-026-00251-2

NIH ends support for some human fetal-tissue research – dismaying scientists

NIH ends support for some human fetal-tissue research – dismaying scientists1+ week, 5+ day ago   (574+ words) Heidi Ledford reports for Nature from Seattle, Washington. The world's largest public funder of biomedical research will no longer support studies that use human fetal tissue derived from elective abortions. The US National Institutes of Health (NIH) will continue to…...

@nature
nature.com > articles > d41586-026-00097-8

Is paracetamol in pregnancy a risk factor for ADHD?

Is paracetamol in pregnancy a risk factor for ADHD?1+ week, 6+ day ago   (1206+ words) Carolyn Brown is a freelance science writer based in Ottawa. It was difficult to tease out, Liew says, because greater parental awareness and better diagnosis had a role in the rise in ADHD cases. "The question was, are there real…...